凯博赌场


评标结果公示
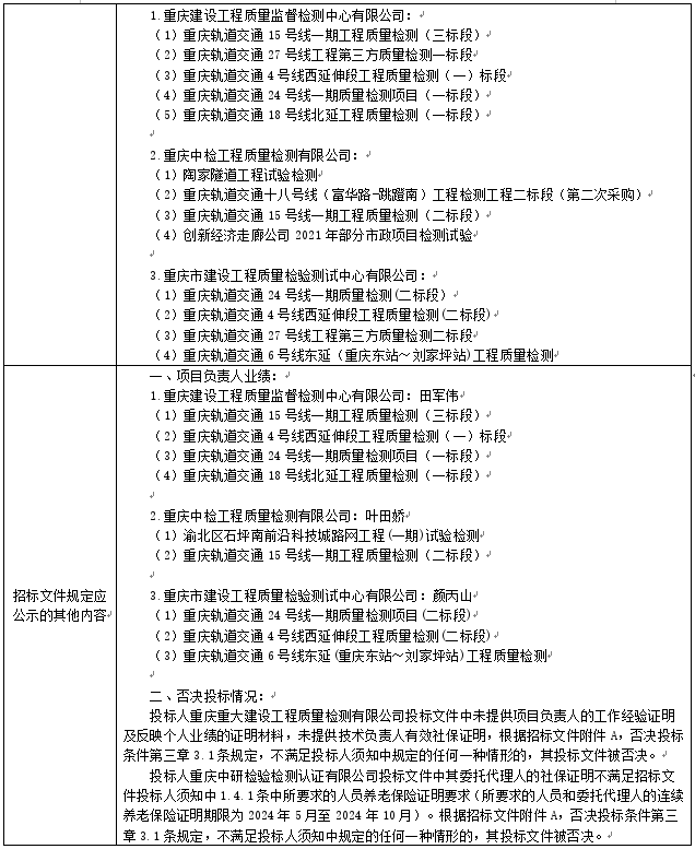
重庆轨道交通15号线站后工程第三方质量检测中标候选人公示

  • 来源:
  • 发布时间:

(公示期:2024年12月9日至2024年12月12日)


1733737351308.png

1733737459034.png

1733737488763.png









注:1.招标人及其委托的招标代理机对填写的中标候选人公示内容的真实性、准确性和一致性负责。

2.发布媒介和电子招标交易平台应当对所发布的公示信息的及时性、完整性负责。

3.中标候选人公示纸质文本须加盖单位公章,多页还应加盖骑缝章。